桐城师范高等专科学校

211 | 985 | 双一流 | 师范
安徽省 高职(专科) 省重点 公办

7145

学高为师、德高为范

0556-6123028

http://www.tctc.edu.cn/

图片

2019年桐城师范高等专科学校分类考试招生章程

2022-06-20 21:52:48      分享至:

一、学校全称:桐城师范高等专科学校

二、办学层次:专科

三、办学类型:公办普通高等专科学校

四、颁发学历证书:普通高等学校学历证书

五、办学地址:安徽省桐城市龙眠西路94号

六、招生计划:(以教育厅发展规划处下达的计划为准)

七、报名

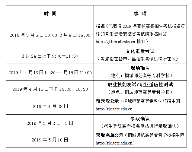
已取得2019年普通高校招生考试报名资格的考生于2019年3月5日10:00至3月8日16:00,登陆安徽省考试院报名网站http://gkbm.ahzsks.cn 报名。考生在报名的同时须填报我校志愿。考生可填报一个专业志愿和一个专业服从志愿。

八、考试安排

我校分类考试招生实行“文化素质测试+职业技能测试(或职业适应性测试)”的评价方式,其中普通高中毕业生参加职业适应性测试,中职毕业生参加职业技能测试。

(一)文化素质考试

由省考试院统一组织命题,含语文、数学、英语三科内容。卷面分值为300分,其中语文、数学每科120分,英语60分。考试考点设在各市、县招生考试机构所在地,考试由各市、县招生考试机构负责组织实施。

考试时间:3月24日上午9:00—11:30。

(二)现场确认

文化素质测试合格考生携带本人身份证至我校领取职业适应性测试/职业技能测试准考证,缴纳测试费100元。

时间:2019年4月13日下午14:30—4月15日上午11:00

地点:桐城师范高等专科学校(桐城市龙眠西路94号)

(三)职业适应性测试

1.测试对象:

文化素质测试合格的普通高中毕业考生

2.测试内容及方式:

职业适应性测试考察学生未来从事生产、建设、服务、教育、管理等工作所必备的基本职业素养、基本知识、职业道德、职业意识、职业行为和职业基本技能,包括自我学习、信息处理、数字应用、与人交流、解决问题的能力等内容。测试形式为笔试,时间为120分钟,满分100分,题型为单项选择题、简答题、论述题等。

报考空中乘务、高速铁路客运乘务专业的考生,测试形式为面试。测试内容共设基本素养展示与服务礼仪展示两大项目,满分100分。其中基本素养展示包含3分钟自我介绍和结构性问答两部分,满分50分;服务礼仪展示主要考察学生走姿、坐姿、蹲姿、引导礼仪和文明用语使用的基本技能,满分50分。

3.测试时间:2019年4月15日下午14:30—16:30。

测试地点:桐城师范高等专科学校(桐城市龙眠西路94号)

(四)职业技能测试

1.测试对象

文化素质测试合格的中职毕业考生

2.测试内容及方式:

(1)旅游管理、酒店管理专业

本专业技能测试共设导游服务技能与酒店服务技能两大项目。满分100分。其中导游服务技能考试为所有考生必考项目,酒店服务技能项目中“中餐宴会摆台”与“客房中式铺床”为选考内容,考生可在两项中任选其中一项参加考试。

导游服务技能主要考查景点讲解:选择安徽省内5A或4A景区,也可以选择导游带团过程中的某些特色专题:如当地文化、风物特产等。景点讲解准备时间为5分钟,每个景点讲解4-6分钟。讲解起点由评委现场指定。满分50分。

中餐宴会摆台按初级餐厅服务员技能鉴定标准考核评分,考核内容包括铺台布、骨碟定位、摆放餐具、口布折花、托盘斟酒、拉椅等。时间:15分钟内,满分50分。

客房中式铺床包含抛铺床单、套被套、套枕套、放枕头、综合印象等。时间:12分钟内,满分50分。

(2)会计、软件技术、电子商务技术、大数据技术与应用、信息安全与管理

测试内容:Word及Excel的基本操作,满分100分。

(3)学前教育、早期教育专业

测试内容包括语言、艺术素养两大方面内容,语言类考察学生言语能力和思维品质,艺术类考察学生基本的艺术素养潜能,两大方面各50分,满分100分。

语言类:内容为讲演儿童故事(5分钟);

艺术类:钢琴弹唱、钢琴独奏;自选舞蹈作品表演(任选一项)(5分钟)。

(4)空中乘务、高速铁路客运乘务专业

本专业测试共设基本素养展示与服务礼仪展示两大项目,满分100分。其中基本素养展示包含3分钟自我介绍和结构性问答两部分,满分50分;服务礼仪展示主要考察学生走姿、坐姿、蹲姿、引导礼仪和文明用语使用的基本技能,满分50分。

(5)艺术设计类专业(艺术设计、视觉传播设计与制作)

测试内容:考察学生艺术设计理论认知、艺术创作思维能力与艺术造型基础技能,满分100分。

3.测试时间:2019年4月15日下午14:30—16:30。

测试地点:桐城师范高等专科学校(桐城市龙眠西路94号)

(四)成绩

考生的总成绩=文化素质考试成绩+职业适应性测试(或职业技能测试)成绩。

九、录取

(一)录取规则及要求

1.在省教育厅领导下,由学校统一组织录取。学校在分类招生中,严格遵守教育部和省招生主管部门的有关招生录取工作政策和规定,严格执行教育部“三十个不得”招生工作禁令以及安徽省教育厅相关工作要求,全面落实“阳光工程”,坚持德智体美全面考核、综合评价,公平、公正、择优录取的原则。

2.外语语种要求:我校可开设的公共外语语种为:英语、日语。英语专业限招英语语种考生。

3.男女比例:各专业男女生无比例限制。

4.身体健康要求:执行《普通高等学校招生体检工作指导意见》的有关规定。

5.报考空中乘务、高速铁路客运乘务专业的考生须符合以下条件:

(1)热爱祖国、热爱民航、高铁事业,遵纪守法,具有良好的心理素质和社会适应能力;

(2)身高要求:女生:160-174cm,男生:170-185cm;

(3)身材匀称,五官端正,牙齿整齐,肤色好,面、颈、手部无明显疤痕,无纹身,无明显内外八字;

(4)听力正常,口齿清楚,无口吃,中英文发音标准;

(5)无色盲、色弱、斜视、狐臭;

(6)无活动的、潜在的急性或慢性疾病,无传染性疾病及精神病史,肝功能正常。

6. 具体录取方式:

录取时,充分尊重考生的专业志愿,按照专业志愿先后从高分到低分择优录取。考生所有专业志愿均不能满足时,服从专业调剂的考生,将根据具体情况调剂到相应专业,不服从专业调剂的考生,作不予录取处理。

7.按照教育部及省教育厅相关规定,已被我校分类考试招生录取的考生,不再参加普通高等学校招生全国统一考试。

8.学生加分政策按照省教育厅文件执行。

(二)预录取及确认

2019年4月22日前,在桐城师范高等专科学校招生网(http://zjc.tctc.edu.cn)公布被我校预录取考生信息,并公示一周。

2019年5月1日前,将成绩和预录取名单报送安徽省教育招生考试院审核。

2019年5月2日-3日,所有被我校预录取的考生需登陆高考报名网站进行录取确认。已被预录取但未网上确认的考生将视为放弃录取资格。确认录取的考生不再参加普通高校招生统一考试。

(三)录取

2019年5月10日后,在我校招生网(http://zjc.tctc.edu.cn)公布正式被我校录取考生名单。录取通知书邮寄时间另行通知。

十、收费标准

按省物价局、省财政厅和省教育厅审定的收费标准执行。

十一、奖助措施

学校积极实行奖助措施,建有完善的学生资助体系,对品学兼优学生和困难学生分类予以奖励与资助,不让学生因经济困难而辍学。

(一)奖学金

1、国家奖学金的奖励标准为每生每年8000元,奖励面占在校生的3‰;国家励志奖学金的奖励标准为每生每年5000元,奖励面占在校生的3%。

2、我校的奖学金政策:奖励标准为每生每年500-1500元,奖励面占在校生的10%。

(二)助学金

1、国家助学金的助学标准为每生每年2000-4000元,助学面占在校生的20%。

2、我校助学金的助学标准为每生每年500-1500元,助学面占在校生的10%。

(三)助学贷款

家庭经济困难的学生,可申请生源地助学贷款。

(四)勤工俭学措施

对于家庭经济困难的学生,学校开辟“绿色通道”帮助入学,并提供勤工俭学岗位,帮助学生顺利完成学业。

十二、监督

我校严格执行国家招生政策,坚决杜绝任何形式的有偿招生,不委托任何中介机构或个人进行招生录取工作;以学校名义进行非法招生宣传等活动的中介机构或个人,将依法追究其责任。学校监督举报电话:0556-6181992,举报信箱:jcsj@tctc.edu.cn。

安徽省教育招生考试院举报电话:0551-63609561,举报信箱:jiancha@ahedu.gov.cn。

十三、联系方式

学校地址:桐城市龙眠西路94号    邮编:231400

招生咨询电话:0556-6123028

学校官网:http://www.tctc.edu.cn    招生网:http://zjc.tctc.edu.cn

温馨提示:所有关于分类考试招生的信息与通知,均通过我校招生网或短信平台发布与提示。请考生及时关注我校招生网,并保持报名手机畅通。

附:分类考试招生时间节点安排表


2019年桐城师范高等专科学校分类考试招生章程

2022-06-20 21:52:48

一、学校全称:桐城师范高等专科学校

二、办学层次:专科

三、办学类型:公办普通高等专科学校

四、颁发学历证书:普通高等学校学历证书

五、办学地址:安徽省桐城市龙眠西路94号

六、招生计划:(以教育厅发展规划处下达的计划为准)

七、报名

已取得2019年普通高校招生考试报名资格的考生于2019年3月5日10:00至3月8日16:00,登陆安徽省考试院报名网站http://gkbm.ahzsks.cn 报名。考生在报名的同时须填报我校志愿。考生可填报一个专业志愿和一个专业服从志愿。

八、考试安排

我校分类考试招生实行“文化素质测试+职业技能测试(或职业适应性测试)”的评价方式,其中普通高中毕业生参加职业适应性测试,中职毕业生参加职业技能测试。

(一)文化素质考试

由省考试院统一组织命题,含语文、数学、英语三科内容。卷面分值为300分,其中语文、数学每科120分,英语60分。考试考点设在各市、县招生考试机构所在地,考试由各市、县招生考试机构负责组织实施。

考试时间:3月24日上午9:00—11:30。

(二)现场确认

文化素质测试合格考生携带本人身份证至我校领取职业适应性测试/职业技能测试准考证,缴纳测试费100元。

时间:2019年4月13日下午14:30—4月15日上午11:00

地点:桐城师范高等专科学校(桐城市龙眠西路94号)

(三)职业适应性测试

1.测试对象:

文化素质测试合格的普通高中毕业考生

2.测试内容及方式:

职业适应性测试考察学生未来从事生产、建设、服务、教育、管理等工作所必备的基本职业素养、基本知识、职业道德、职业意识、职业行为和职业基本技能,包括自我学习、信息处理、数字应用、与人交流、解决问题的能力等内容。测试形式为笔试,时间为120分钟,满分100分,题型为单项选择题、简答题、论述题等。

报考空中乘务、高速铁路客运乘务专业的考生,测试形式为面试。测试内容共设基本素养展示与服务礼仪展示两大项目,满分100分。其中基本素养展示包含3分钟自我介绍和结构性问答两部分,满分50分;服务礼仪展示主要考察学生走姿、坐姿、蹲姿、引导礼仪和文明用语使用的基本技能,满分50分。

3.测试时间:2019年4月15日下午14:30—16:30。

测试地点:桐城师范高等专科学校(桐城市龙眠西路94号)

(四)职业技能测试

1.测试对象

文化素质测试合格的中职毕业考生

2.测试内容及方式:

(1)旅游管理、酒店管理专业

本专业技能测试共设导游服务技能与酒店服务技能两大项目。满分100分。其中导游服务技能考试为所有考生必考项目,酒店服务技能项目中“中餐宴会摆台”与“客房中式铺床”为选考内容,考生可在两项中任选其中一项参加考试。

导游服务技能主要考查景点讲解:选择安徽省内5A或4A景区,也可以选择导游带团过程中的某些特色专题:如当地文化、风物特产等。景点讲解准备时间为5分钟,每个景点讲解4-6分钟。讲解起点由评委现场指定。满分50分。

中餐宴会摆台按初级餐厅服务员技能鉴定标准考核评分,考核内容包括铺台布、骨碟定位、摆放餐具、口布折花、托盘斟酒、拉椅等。时间:15分钟内,满分50分。

客房中式铺床包含抛铺床单、套被套、套枕套、放枕头、综合印象等。时间:12分钟内,满分50分。

(2)会计、软件技术、电子商务技术、大数据技术与应用、信息安全与管理

测试内容:Word及Excel的基本操作,满分100分。

(3)学前教育、早期教育专业

测试内容包括语言、艺术素养两大方面内容,语言类考察学生言语能力和思维品质,艺术类考察学生基本的艺术素养潜能,两大方面各50分,满分100分。

语言类:内容为讲演儿童故事(5分钟);

艺术类:钢琴弹唱、钢琴独奏;自选舞蹈作品表演(任选一项)(5分钟)。

(4)空中乘务、高速铁路客运乘务专业

本专业测试共设基本素养展示与服务礼仪展示两大项目,满分100分。其中基本素养展示包含3分钟自我介绍和结构性问答两部分,满分50分;服务礼仪展示主要考察学生走姿、坐姿、蹲姿、引导礼仪和文明用语使用的基本技能,满分50分。

(5)艺术设计类专业(艺术设计、视觉传播设计与制作)

测试内容:考察学生艺术设计理论认知、艺术创作思维能力与艺术造型基础技能,满分100分。

3.测试时间:2019年4月15日下午14:30—16:30。

测试地点:桐城师范高等专科学校(桐城市龙眠西路94号)

(四)成绩

考生的总成绩=文化素质考试成绩+职业适应性测试(或职业技能测试)成绩。

九、录取

(一)录取规则及要求

1.在省教育厅领导下,由学校统一组织录取。学校在分类招生中,严格遵守教育部和省招生主管部门的有关招生录取工作政策和规定,严格执行教育部“三十个不得”招生工作禁令以及安徽省教育厅相关工作要求,全面落实“阳光工程”,坚持德智体美全面考核、综合评价,公平、公正、择优录取的原则。

2.外语语种要求:我校可开设的公共外语语种为:英语、日语。英语专业限招英语语种考生。

3.男女比例:各专业男女生无比例限制。

4.身体健康要求:执行《普通高等学校招生体检工作指导意见》的有关规定。

5.报考空中乘务、高速铁路客运乘务专业的考生须符合以下条件:

(1)热爱祖国、热爱民航、高铁事业,遵纪守法,具有良好的心理素质和社会适应能力;

(2)身高要求:女生:160-174cm,男生:170-185cm;

(3)身材匀称,五官端正,牙齿整齐,肤色好,面、颈、手部无明显疤痕,无纹身,无明显内外八字;

(4)听力正常,口齿清楚,无口吃,中英文发音标准;

(5)无色盲、色弱、斜视、狐臭;

(6)无活动的、潜在的急性或慢性疾病,无传染性疾病及精神病史,肝功能正常。

6. 具体录取方式:

录取时,充分尊重考生的专业志愿,按照专业志愿先后从高分到低分择优录取。考生所有专业志愿均不能满足时,服从专业调剂的考生,将根据具体情况调剂到相应专业,不服从专业调剂的考生,作不予录取处理。

7.按照教育部及省教育厅相关规定,已被我校分类考试招生录取的考生,不再参加普通高等学校招生全国统一考试。

8.学生加分政策按照省教育厅文件执行。

(二)预录取及确认

2019年4月22日前,在桐城师范高等专科学校招生网(http://zjc.tctc.edu.cn)公布被我校预录取考生信息,并公示一周。

2019年5月1日前,将成绩和预录取名单报送安徽省教育招生考试院审核。

2019年5月2日-3日,所有被我校预录取的考生需登陆高考报名网站进行录取确认。已被预录取但未网上确认的考生将视为放弃录取资格。确认录取的考生不再参加普通高校招生统一考试。

(三)录取

2019年5月10日后,在我校招生网(http://zjc.tctc.edu.cn)公布正式被我校录取考生名单。录取通知书邮寄时间另行通知。

十、收费标准

按省物价局、省财政厅和省教育厅审定的收费标准执行。

十一、奖助措施

学校积极实行奖助措施,建有完善的学生资助体系,对品学兼优学生和困难学生分类予以奖励与资助,不让学生因经济困难而辍学。

(一)奖学金

1、国家奖学金的奖励标准为每生每年8000元,奖励面占在校生的3‰;国家励志奖学金的奖励标准为每生每年5000元,奖励面占在校生的3%。

2、我校的奖学金政策:奖励标准为每生每年500-1500元,奖励面占在校生的10%。

(二)助学金

1、国家助学金的助学标准为每生每年2000-4000元,助学面占在校生的20%。

2、我校助学金的助学标准为每生每年500-1500元,助学面占在校生的10%。

(三)助学贷款

家庭经济困难的学生,可申请生源地助学贷款。

(四)勤工俭学措施

对于家庭经济困难的学生,学校开辟“绿色通道”帮助入学,并提供勤工俭学岗位,帮助学生顺利完成学业。

十二、监督

我校严格执行国家招生政策,坚决杜绝任何形式的有偿招生,不委托任何中介机构或个人进行招生录取工作;以学校名义进行非法招生宣传等活动的中介机构或个人,将依法追究其责任。学校监督举报电话:0556-6181992,举报信箱:jcsj@tctc.edu.cn。

安徽省教育招生考试院举报电话:0551-63609561,举报信箱:jiancha@ahedu.gov.cn。

十三、联系方式

学校地址:桐城市龙眠西路94号    邮编:231400

招生咨询电话:0556-6123028

学校官网:http://www.tctc.edu.cn    招生网:http://zjc.tctc.edu.cn

温馨提示:所有关于分类考试招生的信息与通知,均通过我校招生网或短信平台发布与提示。请考生及时关注我校招生网,并保持报名手机畅通。

附:分类考试招生时间节点安排表